话题 SHEE.CC

  • 这个人反复无常,毫无契约精神。【豆瓣信息获取插件】 多图
    2024-11-5
    1732
  • 原来一直被女人骗 多图
    2024-10-29 主播
    9455
  • 近日,微信平台开始了 AI 问答功能的灰度测试,部分用户在微信搜索框中输入问题即可触发 AI 问...
    微信加入AI战场,正灰测 AI 问答功能 2024-10-31 微信
    13008
  • 这两天有篇文章很火,刷屏了社交媒体,文章标题叫 《中文互联网正在加速崩塌》。文章内容主要讲的是,...
    中文互联网内容正在逐步消失 2024-10-27
    1760
  • 动不动就被电,摸啥都害怕。想买除静电的东西,买过钥匙链,后来坏了。钥匙连不放便使用,不能一直拿着钥匙...
    又到了静电缠身的季节 2024-10-18 问答
    2459
  • 求vCard主题个人简历版xiuno主题...
    求vCard主题个人简历版xiuno主题 2024-9-30
    2277
  • 求一键获取豆瓣信息的插件 图文
    2024-9-22 问答
    2515
  • 注册能做个关注公众号的回答验证问题的验证插件吗?...
    注册插件 2021-7-12 问答
    4579
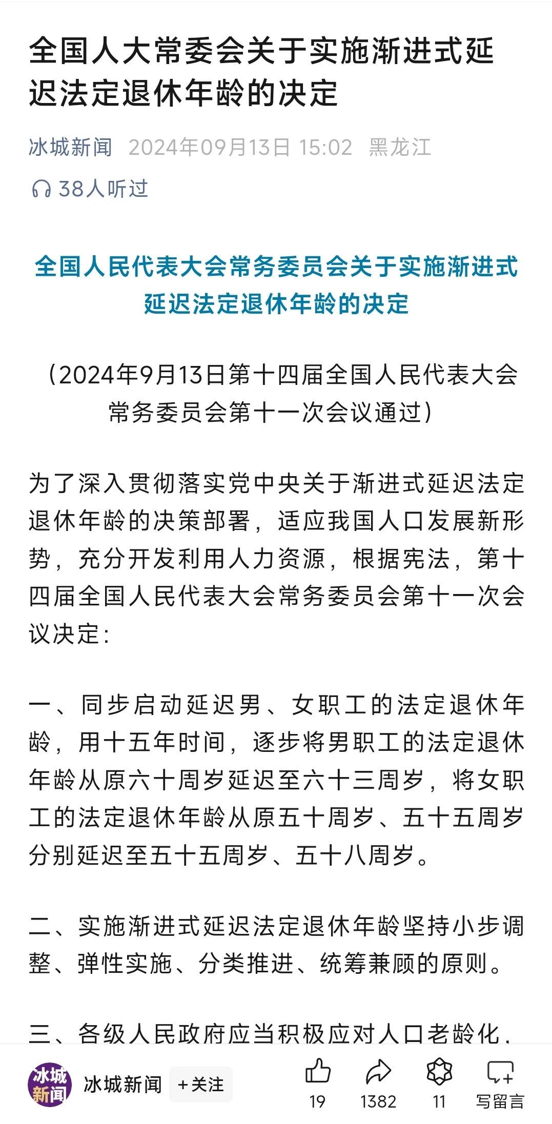
  • 延迟退休开始了 图文
    是不是出生率太低了,下面没人干活了。不止是延迟退休,养老保险都要交20年。如今成长环境我能不能活到退休都不知道。
    2024-9-13 热门
    14627
  • 这不是国足,这是国情,人情世故。...
    国足0:7输日本 2024-9-7 国情
    2027
  • 最近发现的,这......
    知乎网页版看全文必须登陆 2024-8-20
    1705
  • 嗯,主题挺好看 多图
    2024-8-5
    1794
  • 光猫 -> 自己的路由(光猫上DMZ自己路由的IP了) -> 自己的设备  ...
    如何准确判断是否拿到公网IP? 2024-8-1 问答
    2721
  • https://aiapp.a 图文
    https://aiapp.ai-51.com 1 万 + 个最佳人工智能应用和服务     AI 应用中心拥有丰富的国内外 AI 应用,收录了超过 1w+ 个出色的人工智能网站和应用,覆盖了 40 多个不同的领域,如 Ai 绘画生成、Ai 文案写作、Ai
    2024-7-6 问答
    9241
  • 仔细算了下,还真是越来越穷,节日礼物,吃饭,看电影,游玩等等都要男的拿钱,只要有女朋友,钱是持续投入...
    男生谈恋爱会不会变得越来越穷 2024-5-21 两性
    16215
  • 网红又开始卖小米手机了 图文
    最近总能看到他,我是真看不惯主播带货,小米手机用得着降价让他卖?各种忽悠套路深。
    2024-5-26 主播
    8979
  • 现在快手等主播都什么玩意 多图
    2024-5-15 主播
    10587
  • 大佬膜拜[em_43][ttPay]请在此输入付费内容[/ttPay]看一下...
    ceshi 2024-5-6
    842
  • 不错的xiuno主题 多图
    2023-8-3 xiuno主题
    14767
  • 长的好看,身材也好 多图
    2024-4-1 美女
    2998